(0756) 364 5425
中文
/
EN
首页
协会信息
协会简介
组织架构
协会章程
协会荣誉
成员简介
联系我们
新闻动态
政务服务
会员服务
公益服务
通知公告
政策法规
国家政策法规
广东省政策法规
地方政策法规
会员中心
会长单位
常务理事单位
副会长单位
监事单位
理事单位
会员单位
入会申请
会员动态
检测单位名录
专家库
专家简介
申请加入
咨询服务
咨询服务
培训视频
免费视频
收费视频
志愿服务
志愿者服务队
志愿者注册
信息公示栏
战略合作伙伴
新闻动态
首页
>
新闻动态
>
通知公告
>
政务服务
会员服务
公益服务
通知公告
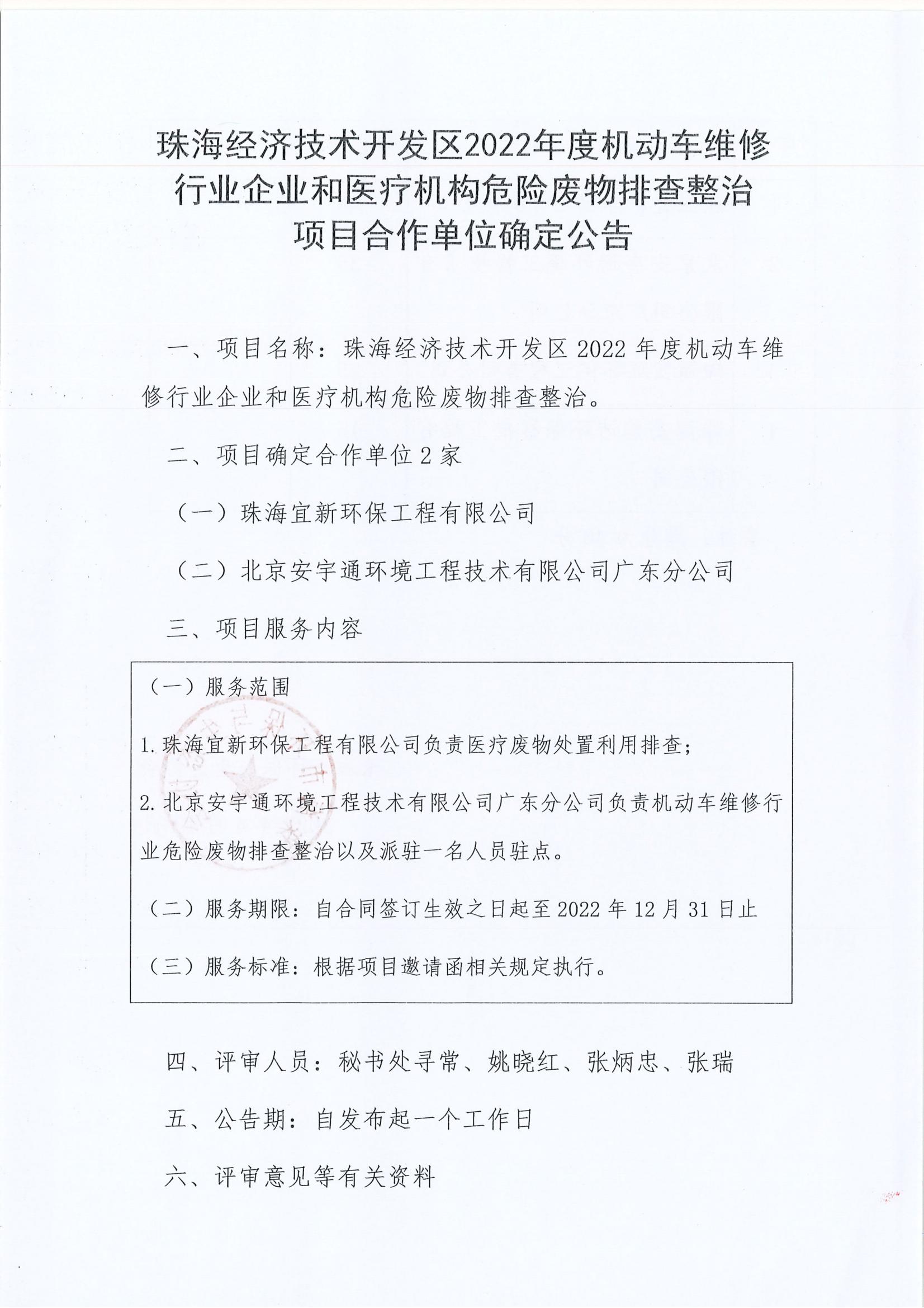
珠海经济技术开发区2022年度机动车维修行业企业和医疗机构危险废物排查整治项目合作单位确定公告
发布时间:2022-04-12
信息来源:珠海市环保与生态协会
申请入会
(0756) 364 5425